广州医科大学附属妇女儿童医疗中心拟进行整形美容科相关耗材的遴选,现邀请符合要求的供应商或厂商参与,有关事项通知如下:
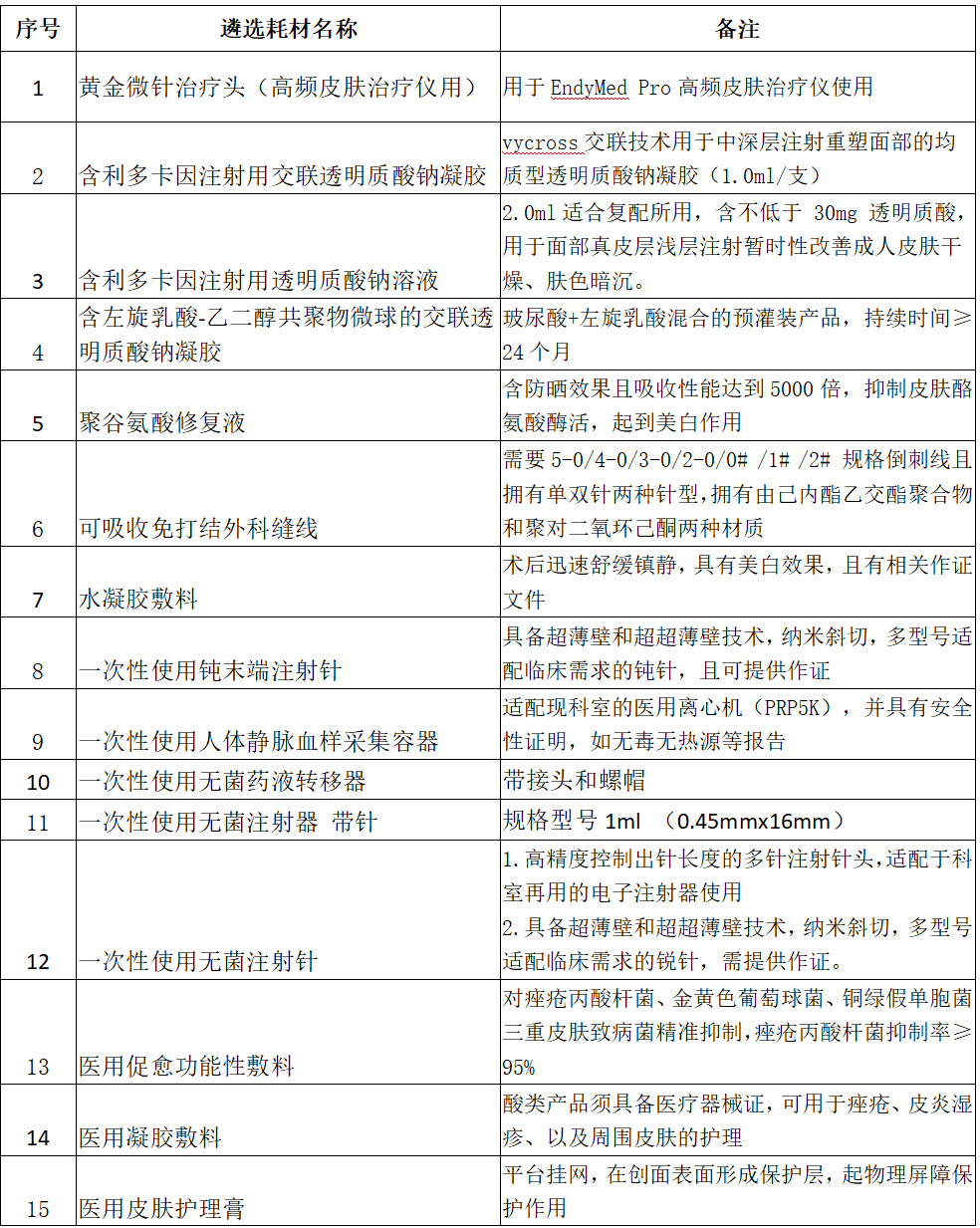
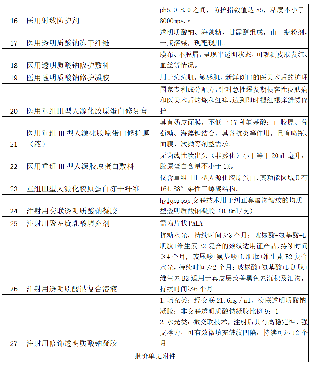
一、拟遴选医用耗材


二、资质要求及电子资料目录
本次遴选仅接收电子资料,所有资料均需提供加盖鲜章的扫描件,按以下目录顺序整理,同时需按要求标注页码并填写对应页码信息;有代理权纠纷的供应商及产品不予考虑,严禁弄虚作假,一经发现将列入本中心供应商黑名单。
三、其他遴选要求
1.拟遴选耗材后期需按要求提供样品进行试用。
2.拟遴选耗材为可收费项目的,其医保码需在《广州市社会医疗保险及生育保险医用耗材目录》中可查询,相关佐证材料按上述目录要求提交。
四、报名方式
(一)时间安排
自公告发布之日起5个工作日内提交资料,资料在每周一、三、五下午接收,最终截止时间为2026年3月13日下午5点,逾期不再受理。
(二)资料提交要求
1.文件命名:PDF电子资料文件命名格式统一为“公告序号-公告日期-遴选耗材名称(品牌)-公司简称”(示例:15-2026-03-04-医用凝胶敷料(美迪)-广州康得);其中报价单需单独提供EXCEL表格格式文件,并按上述相同规则命名。
2.提交方式:将上述PDF电子资料及单独的报价单EXCEL文件,自带U盘拷贝至指定地点提交。
3.提交方式:将上述电子资料自带U盘拷贝至指定地点提交。
(三)提交地点和联系电话
广州市华强路9号保利克洛维中盈大厦603室设备科 020-38367826
特此公告。
广州医科大学附属妇女儿童医疗中心后勤管理部
2026年3月4日
备注:
遴选耗材进入议价环节时,请各公司提前做好以下准备工作:
1、议价为一次议价,每个公司只有一次议价的机会,请各公司提前参照省、市平台或泰茂云上的最低价进行报价(标注线上/线下,原则上只接受线上报价),并请提前在报价单上签名确认。
2、请提前准备好简单的产品性能介绍和样品,供专家评审。
3、请提前准备好注册证、说明书、外院的发票等资料。